José Carlos Nacionalidad: Mexicana
Grado académico: Ingeniero en electrónica, Tecnología informática / Tecnología de sistemas informáticos
2992-7293
Este proyecto consiste en la propuesta de Transformación Digital del sector ganadero con las plataformas REDIGAN & BigVaca, para una ganadería incluyente, rentable y sustentable, aplicando lo aprendido en el máster de OBS Business School/Universitat de Barcelona, con el rediseño y creación de nuevos productos, que permiten el cumplimiento de varios Objetivos de Desarrollo Sustentable 2030 en su estrategia de implementación.
Como trabajo final del máster de Transformación Digital en OBS, se creó una idea de negocio llamada BigVaca, como spinoff de la Red Digital Ganadera REDIGAN1 que digitaliza y democratiza al sector ganadero & cárnico en Latinoamérica:

Con esto buscamos mejorar la eficiencia y rentabilidad de la cadena de suministro, a través del bigdata generado en campo por las herramientas de la filial REDIGAN, conformando una plataforma tecnológica que transforme las capacidades del sector y cumpla su misión:
| “Transformar la industria agroalimentaria mediante soluciones digitales innovadoras, que promuevan la sustentabilidad, la inclusión y la rentabilidad del ecosistema ganadero”. |
“Transformar la industria agroalimentaria mediante soluciones digitales innovadoras, que promuevan la sustentabilidad, la inclusión y la rentabilidad del ecosistema ganadero”.
La finalidad es conectar digitalmente a toda la cadena productiva de producción de proteína animal cárnica con el ecosistema de sus proveedores y clientes, democratizando la inclusión de pequeños productores con el sector industrializado de la carne y la medición de los indicadores de desempeño de sustentabilidad generados por el bigdata.
Este trabajo se desarrolla utilizando la metodología de entrevista en +100 empresas en 12 años como consultor del sector bajo el modelo AAMA2 de innovación de diseño basado en el cliente, para generar la propuesta de solución que resuelva los retos de la creciente población y los desafíos de sostenibilidad agroalimentaria en la agenda ODS 2030.
Ref1: REDIGAN Plataforma de procesos ganaderos (elinternetdelasvacas.com), Ref2: AAMA | LinkedIn
Para entender la digitalización ganadera, se explican las plataformas propuestas:
Esta plataforma transacciona la data generada en la Red Digital Ganadera y conecta los indicadores de sostenibilidad con gobiernos e insights de mercado con proveedores.

Es un portafolio de aplicaciones creado en 2012, que digitaliza 1,000,000 de vacas anualmente, en los eslabones de la cadena de suministro ganadera explicada a continuación:

A. Criadores. El origen de la cadena donde nace el ganado.
B. Acopiadores. Intermediarios que recolectan el ganado y realizan la compra-venta entre cada eslabón con guías de movilización.
C. Engordadores. Productores industrializados de ganado de engorda, que compran a acopiadores para desarrollar y vender animales en pie a plantas procesadoras.
D. Plantas cárnicas. Empresas que sacrifican ganado y empacan en canal o cajas para venta al mercado nacional o exportación, con normas de calidad y trazabilidad.
Desde la concepción del proyecto TFM en Septiembre de 2023, se plantearon los objetivos:
1. Democratizar el acceso a la economía digital de pequeños productores en Latinoamérica para una ganadería incluyente.
2. Conectar digitalmente una cadena B2B2C de ganaderos y sus proveedores, para disminuir costos y maximizar rentabilidad de cada eslabón.
3. Capitalizar el bigdata generado en campo para medir la sostenibilidad del sector y crear políticas basadas en información oportuna e insights de mercado.
4. Integrar la visión de trazabilidad de la Unión Europea y política ambiental, alineado a los Objetivos de Desarrollo Sostenible de la ONU hacia 2030.
Por lo que valoramos esta oportunidad de alinear la idea de negocio en TFM a la convocatoria OBS Impacto 2024 que atiende los siguientes objetivos:
| 1. Fin de la pobreza 2. Hambre cero 3. Energía asequible y no contaminante 4. Industria, innovación e infraestructura 5. Reducción de las desigualdades |
6. Producción y consumo responsable 7. Acción por el clima 8. Vida de ecosistemas terrestres 9. Alianza para lograr los objetivos |

Esto pone de manifiesto la trascendencia del máster para resolver problemáticas y sumar esfuerzos que atiendan los ODS 2030 a través la transformación digital agroalimentaria.
Ref3: Reducir la pobreza rural | (fao.org)
Hay dos recursos fundamentales para la realización del proyecto de investigación BigVaca:
1. Homologación de indicadores de sostenibilidad ganadera investigados por PhD. Alfredo J. Escribano de la Universidad de Extremadura, presentados en la sección de sostenibilidad en este documento.
Ref4: ESCRIBANO MSc, Ph.D. MBA (researchgate.net)
2. Testeo del proyecto BigVaca basado en data real e histórica de REDIGAN
En virtud de que el proyecto tiene varios objetivos relacionados a las cabezas de ganado digitalizas para medir su impacto real en el sector, se presenta a continuación la analítica histórica y proyectada de ambas plataformas para 2024-2026 como insumos de información para esta investigación.

Al capitalizar la data REDIGAN con 12 años de tracción en el mercado y 1,000,000 de cabezas de ganado (vacas) digitalizadas anualmente, se pueden lograr resultados medibles y reales que soporten el proyecto BigVaca como iniciativa de sustentabilidad con data ganadera.
Fin de la pobreza. El 8% de la población que trabaja en el campo para alimentar a los 8 billones de personas en el mundo, vive en pobreza4 en 80% de los casos.
Así mismo, el 90% de los ganaderos son pequeños productores con menos de 35 cabezas de ganado, lo que convierte su actividad en una ganadería de subsistencia que les obliga a migrar hacia las ciudades en busca del sustento para sus familias.
Estrategia RDG/BV: Adopción tecnológica sin costo. La tesis de proveer las aplicaciones REDIGAN gratuitas para productores con menos de 35 animales, permite la democratización y acceso a la economía digital.

Ref5: Precios BREED | REDIGAN

Hambre cero. Donde hay pobreza existe hambre, por lo que al conectar digitalmente los eslabones de producción de la proteína animal se busca convertir la ganadería de subsistencia en microempresas integradas al ecosistema.
Estrategia RDG/BV: Digitalización de la cadena productiva. Acelerar llegada de productos del campo al mercado, eliminando el desperdicio para que familias pobres puedan adquirir alimentos de calidad a precios accesibles.


Energía asequible y no contaminante. Las plantas de explotación ganadera, sacrificio y empaque de productos cárnicos, tienen posibilidad de utilizar sus residuos orgánicos para producir gas y electricidad a través de biodigestores3, así como paneles solares que sirven de techo para corrales que dan autosuficiencia energética.
Estrategia RDG/BV: Balance energético de la capacidad instalada. En base a las transacciones registradas en plantas de alimento para ganado, así como animales sacrificados en mataderos, se pueden medir los indicadores de desempeño que correlacionan la carga animal al consumo energético, para realizar acciones de planeación y corrección que garantice la producción de energías no contaminantes.

Ref: Quienes Somos,sostenibilidad, CIISA,Costa Rica

Industria, innovación e infraestructura. Con la automatización en REDIGAN CATTLE11/MEAT12, se incrementa la eficiencia de procesos productivos de grandes empresas industrializadas de ganadería y cárnicas respectivamente.
Estrategia RDG/BV: Automatización y medición de desempeño. Al automatizar sus procesos con innovación de #elinternetdelasvacas, se generan KPIS en tiempo real del desempeño y eficiencia en cada área, revolucionando la industria alimentaria con trazabilidad desde el campo al consumidor con tecnologías móviles, cloud y iOT.


Reducción de las desigualdades. El objetivo de BigVaca inicia con la democratización de productores del campo a través de plataformas digitales que permiten el acceso a la economía digital del planeta, para competir en igualdad de circunstancias y mejorar su calidad de vida.
Estrategia RDG/BV: Comercio justo e inclusión digital. Al enrolar al ganadero en la Red Digital Ganadera, pertenece a un ecosistema incluyente que permite la comercialización entre actores de la cadena de suministro, disminuye costos de intermediación, controla la especulación, otorgando una identidad con oportunidades de crecimiento y balanceando las desigualdades entre sector tradicional e industrializado de la ganadería.


Producción y consumo responsable. Al digitalizar la cadena productiva, se promueve la eficiencia ganadera, el aprovechamiento de materias primas, buenas prácticas pecuarias de bienestar animal y trazabilidad para seguridad alimentaria.
Estrategia RDG/BV: Balance oferta-demanda/cliente-proveedor. Las aplicaciones REDIGAN tienen como objetivo fundamental monitorear los procesos productivos para lograr el 100% de eficiencia, así como conectar una economía JIT (justo a tiempo) que balancee la oferta y la demanda entre mercado y productores.


Ref6: BigVaca - Aplicaciones en Google Play
Acción por el clima. La correlación de impacto ambiental versus el internet de las cosas que liga la carga animal de cabezas de ganado y su impacto en la huella de carbono, permite monitorear las acciones alineadas al cambio ambiental.
Estrategia RDG/BV: Tecnologías de control de emisiones & metano. Se han realizado integraciones con plataformas de monitoreo ambiental como Redspira, así como alianzas con empresas de nutrición animal que realizan I+D para eliminar 70% al 90% de las emisiones de metano del ganado y la posibilidad de realizar pruebas piloto.


Vida de ecosistemas terrestres. Al controlar el hato de ganado y su movimientos durante el ciclo de desarrollo, se logra un ciclo virtuoso que ayuda al balance ecológico de los campos.
Estrategia RDG/BV: Control de pastoreo regenerativo. La aplicación REDIGAN BREED permite controlar el nacimiento de animales de forma saludable, así como ligar posicionamiento GPS del ganado, para garantizar un ciclo de fertilización natural a base de estiércol, con rotación en praderas al 30% del pasto para una eficaz regeneración del mismo.


Alianzas para lograr los objetivos de desarrollo sostenible. La creación de redes de colaboración digitales, permitan la interoperabilidad entre las organizaciones, que alambren los indicadores de desempeño de los ODS basados en big data.
Estrategia RDG/BV: BigVaca+REDIGAN plataforma Sustentability-As-A-Service. Las soluciones REDIGAN permiten operar el negocio ganadero & cárnico de forma eficiente, mientras que la plataforma BigVaca construye una cadena digital de suministro B2B2C con insights de mercado cliente-proveedor, además de socializar el bigdata generado para políticas de sostenibilidad del gobierno, basadas en información del campo en tiempo real.


Fuente: imágenes propias.
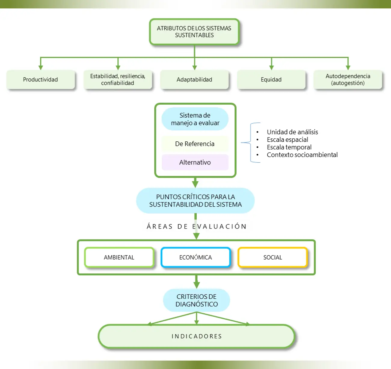
Para lograr los objetivos de una ganadería sustentable, se elabora un mapeo de las capacidades de BigVaca con los tres pilares de la sostenibilidad según el esquema general de MESMIS9, se dividen en: social, económico y ambiental.
Para una correcta alineación estratégica de la sostenibilidad-as-a-service en BigVaca, se toma como referente de las acciones y políticas de la estrategia de carbono neutral 205010 de España, que regirán a los mercados internacionales en la cadena de valor de la carne de vacuno.
Este modelo asume un papel proactivo en la reducción de las emisiones y en su sostenibilidad ambiental, promoviendo las actividades de investigación y desarrollo tecnológico para aplicar los resultados a la actividad diaria de sus productores.
Las actividades en esta estrategia son desarrollables en BigVaca con la puesta en marcha de un código de buenas prácticas, promovida en el sector ganadero, que puede ampliarse al resto de la cadena de valor, con la caracterización socioeconómica y productiva del sector.

Ref9: Sustentabilidad y manejo de recursos: MESMIS, Ref10: Código de buenas prácticas (provacuno.es)
En base al instrumento para calcular los indicadores de sustentabilidad que califiquen la aplicación de las medidas anteriores, se determina la índice de sostenibilidad de BigVaca:
Ver: Anexo 1

Esto permite comprobar el nivel de aplicación de la estrategia de sostenibilidad al 2023, en los “macroobjetivos” ambiental, social y económico de la propuesta.

Para validar el avance del proyecto, se establecen indicadores medibles para cada uno de los ODS fijados en esta iniciativa y su correspondiente etapa del cronograma anual.

Público Objetivo
Este proyecto de investigación e implementación digital busca beneficiar a ganaderos en Latinoamérica y Europa, asociaciones ganaderas e industria agroalimentaria para alcanzar sus objetivos de eficiencia, rentabilidad y sostenibilidad alimentaria.
Se han determinado tres mensajes claves que se transmitirán al público objetivo y que se alinean a los objetivos de negocio y a las estrategias de marketing:
Se prevé la difusión en eventos sectoriales y foros académicos, así como blogs especializados (Ganaderia.com, redalimentaria.com, eysoftware.wordpress.com) y sus redes de sociales en Facebook, Instagram y LinkedIn, además de compartir artículos en gaceta universitaria de UNAM, sitio AgroGlobal y researchgate.net
Para activar las acciones de comunicación, se han definido los siguientes canales:

A continuación se presenta un cronograma con los eventos, medios y fechas de difusión.

Establecer indicadores para monitorear el alcance e impacto de la estrategia en forma periódica.

Existe un sector de la población que ven a la proteína cárnica y la ganadería como un mal a combatir por sus efectos ambientales y alimenticios, sin embargo la realidad es que la población mundial crece cada día más y necesita alimentarse.
Este proyecto, es una oportunidad para pasar al lado de las soluciones en vez de quedarnos en el problema, para una conversión de toda la industria agroalimentaria que logre un equilibrio soportado sobre tres pilares: social, económico y ambiental.
La ganadería es una actividad económica milenaria en el mundo, y es imprescindible apoyar al 8% de la población rural que trabaja todos los días para alimentarnos obteniendo ingresos mínimos a cambio.
Al proponer la democratización tecnológica en los productores, se logra cerrar la brecha digital automáticamente, así como crear una igualdad de oportunidades al conectar con los mercados de consumo responsable y balanceado.
Por eso creo firmemente que la tecnología y las decisiones basadas en información, son la clave para que la actividad ganadera y cárnica evolucione y logre los objetivos ODS desarrollados en este trabajo.
Actualmente la Unión Europea trabaja arduamente para fijar las políticas de sostenibilidad alimentaria, mientras enfrentan resistencias del sector en vez de colaborar juntos hacia un ecosistema sano y productivo para todos, por lo que es imperativo lograr la inclusión del sector primario en la economía digital, y balancear la ecuación con responsabilidad social, así como integrar la trazabilidad alimentaria para evitar una nueva pandemia por falta de controles sanitarios en la producción.
Espero que esta propuesta de Transformación Digital propuesta con el proyecto BigVaca/REDIGAN, sea una oportunidad para poner en práctica lo aprendido y dejar un mundo mejor para nuestros hijos.
A continuación se presenta un listado de algunas referencias utilizadas en este trabajo.
Ref1: REDIGAN Plataforma de procesos ganaderos (elinternetdelasvacas.com),
Ref2: AAMA | LinkedIn
Ref3: Reducir la pobreza rural | (fao.org)
Ref4: ESCRIBANO MSc, Ph.D. MBA (researchgate.net)
Ref5: Precios BREED | REDIGAN
Ref6: BigVaca - Aplicaciones en Google Play
Ref7: Rumin8
Ref8: Redspira - Calidad del aire
Ref9: Sustentabilidad y manejo de recursos: Marco evaluación MESMIS (researchgate.net)
Ref10: Código de buenas prácticas (provacuno.es)
Ref11: MEAT Software para empacadoras y rastros TIF
Ref12: CATTLE Software ganadero para engorda
Para calcular el índice de sostenibilidad definido en “Evaluación de la sostenibilidad de explotaciones de vacuno de carne ecológicas y convencionales en sistemas”, se marca en verde los elementos del instrumento soportados en BigVaca, determinando su índice de sostenibilidad en 62.06%.
Fuente de Referencia: Sostenibilidad de la producción animal y percepciones del consumidor - BM Editores
Fuente de Referencia: (PDF) Evaluación de la sostenibilidad de explotaciones de vacuno de carne (researchgate.net)
Fuente de Referencia: Repositorio cita REA: Evaluación de la sostenibilidad de explotaciones de vacuno de carne
