Francisco Javier Nacionalidad:
Grado académico: Doctor
Ninnet E.
Víctor A. 2992-7293
INTRODUCCIÓN
El virus de la diarrea viral bovina (VDVB) es un agente patógeno endémico de poblaciones bovinas y que pertenece al género Pestivirus dentro de la familia Flaviviridae (ICTV, 2023). Como parte de los virus que generan la enfermedad conocida como la diarrea viral bovina (DVB) se conocen de forma clásica dos especies, el VDVB-1 y el VDVB-2 (Yesilbag et al., 2017). Adicionalmente, en este mismo género podemos encontrar otros agentes patógenos como el virus de la fiebre porcina clásica (VFPC) y el virus de la enfermedad de la frontera (VEF) (Neill John, 2013). Además, hay especies emergentes que se clasifican dentro de este género, tales como el pestivirus tipo HoBi, pestivirus de Bungowanna, pestivirus atípico porcino, entre otros, de los cuales se sabe que pueden infectar tanto animales domésticos como silvestres (Smith et al., 2017). Respecto al VDVB, diversos estudios filogenéticos han permitido subclasificar aislamientos de campo en subgenotipos dentro de cada especie del VDVB. Por lo tanto, para el VDVB-1 se han descrito hasta 21 subgenotipos (1a-1u) y 4 subgenotipos (a-d) para VDVB-2 y el Pestivirus atípico HoBi-like (VDVB-3 a-d) (Gómez et al., 2021).
Las variaciones genéticas y antigénicas entre los subgenotipos del VDVB pueden detectarse mediante diferentes métodos como reacciones de anticuerpos monoclonales, pruebas de neutralización cruzada y comparación de secuencias de nucleótidos (Yesilbag et al. 2017). Sin embargo, los análisis filogenéticos de secuencias genómicas parciales o completas proporcionan información más detallada que los estudios basados en reacciones con anticuerpos y permiten la rápida detección de los subgenotipos del VDVB-1 y VDVB-2, así como la identificación de nuevas especies virales relacionadas con el VDVB (Ridpath et al., 1994). Para lo anterior, se han realizado estudios sobre genotipificación del VDVB utilizando diferentes regiones del genoma del VDVB como la 5’UTR, Npro y E2 (Vilcek et al., 2005); no obstante, las secuencias parciales o completas de la región 5’ UTR son las más utilizadas para la genotipificación de aislamientos del VDVB, esto permite la asignación de las cepas del VDVB en genotipos y subgenotipos (Yesilbag et al., 2017).
El VDVB puede producir desde una infección subclínica, hasta causar diferentes manifestaciones clínicas, incluyendo las presentaciones reproductivas, digestivas, respiratorias, congénitas y generación de animales persistentemente infectados (PI) (Deregt y Loewen, 1995). Diversos factores virales como la virulencia del virus, genotipo y biotipo, así como factores del hospedador como edad, estado fisiológico e inmunológico están involucrados en la presentación de la enfermedad y su gravedad.
En cuanto a la epidemiología del virus, se reconoce como un virus endémico de poblaciones bovinas, que además puede infectar pequeños rumiantes así como otros animales de pezuña hendida. El VDVB es un virus de distribución mundial; sin embargo la prevalecia de subgentipos varía entre regiones. Por ejemplo, se ha descrito que el VDVB-1b es el subgenotipo predominante a nivel mundial seguido de VDVB-1a y VDVB-1c. Considerando a cada continente de forma individual se sabe que el VDVB-1b es el subgenotipo predominante en América, Asia y Europa. En Australia, más del 95% de los aislados reportados corresponden al VDVB-1c, mientras que para África no hay información suficiente que ayude a determinar el subgenotipo predominante. En cambio, en Sudáfrica se determina que VDVB-1a se ha detectado con mayor frecuencia que otros subgenotipos del virus (Yesilbag et al., 2017).
De la misma forma, el VDVB-2 se identificó por primera vez en Canadá y Estados Unidos; sin embargo, actualmente se ha descrito que la distribución de este genotipo incluye países europeos como Alemania, Bélgica, Francia, Reino Unido, Eslovaquia y Austria (Yesilbag et al., 2017). Existen estudios que revelan que el VDVB-2a es el subgenotipo con mayor prevalencia en todos los continentes, mientras que el VDVB-2c se ha detectado en países de América y Europa y el VDVB-2d sólo se ha aislado en Argentina (Giangaspero et al., 2008).
En México, los informes oficiales y los estudios sobre prevalecia y distribución de la DVB son limitados. La DVB está clasificada dentro del grupo 3 referenciado en el Acuerdo mediante el cual se dan a conocer en los Estados Unidos Mexicanos las enfermedades y plagas exóticas y endémicas de notificación obligatoria de los animales terrestres y acuáticos como una enfermedad endémica y de distribución nacional. La Secretaría de Agricultura y Desarrollo Rural (SADER) y las autoridades nacionales estipulan que “los contagios de DVB son de riesgo menor ya que pueden ser controlados con buenas prácticas ganaderas y notificaciones mensuales obligatorias al Sistema Nacional de Vigilancia Epidemiológica (SIVE)” (ACUERDO). Por tal motivo, no existe algún programa nacional de control y erradicación de la enfermedad obligatorio y todos los manejos preventivos son voluntarios y establecidos con base en el conocimiento que los manejadores de ganado tengan sobre la DVB.
Por otro lado, el manejo de la vacunación en México tiene como principal objetivo disminuir la incidencia de trastornos respiratorios y reproductivos. De manera comercial, es común encontrar vacunas múltiples en donde la formulación cosiste en el VDVB en combinación con otros antígenos vacunales para la prevención del complejo respiratorio bovino. Además, las vacunas son formuladas principalmente con virus activos modificados de cepas de referencia norteamericanas principalmente; por lo tanto, no hay una prevención en nuestro país no esta enfocada de manera específica contra cepas del virus circulantes en el país. También, se sabe que la aplicación de estas vacunas puede representar un riesgo para hembras gestantes por todas las complicaciones que esto implicaría sobre la posible generación de animales PI (Gómez-Romero et al., 2021).
Hay pocos estudios que evalúan la prevalencia de la DVB en México, el primero de ellos se basó en la identificación de anticuerpos neutralizantes contra VDVB en 47 animales no vacunados con historia clínica de abortos, infertilidad y signos respiratorios, en el cual se determinó una seropositividad del 75% (Correa et al., 1975). Posteriormente, Suzan y colaboradores describieron una seroprevalencia del 70.5% en ganado lechero de dos estados de la república y del 62.5% en ganado de carne de 10 estados como evidencia serológica de infección por VDVB en ganado sano (Suzan et al., 1983).
En otros estudios de seroprevalencia del VDVB se evidencia que una proporción sustancial de la población de ganado bovino en México ha estado expuesta al virus, ya sea por exposición natural o por vacunación; sin embargo, no hay una interpretación correcta de estos resultados que nos ayuden a identificar cual es la historia natural de la exposición de los animales a cepas virales de campo. Por otra parte, en los estudios de prevalencia de anticuerpos contra la enfermedad no se considera a los animales PI, los cuales son los responsables de mantener infecciones recurrentes por el VDVB en el hato y no tiene capacidad de generar anticuerpos contra cepas homólogas a la cepa original que genero la persistencia (Gómez-Romero et al., 2021). Con esta información se puede considerar que los datos relacionados a la seroprevalencia del VDVB en México están subestimados y se requieren metodologías más específicas que nos ayuden a identificar el comportamiento y la distribución del virus en el país.
Como se mencionó anteriormente, la información relacionada a la diversidad genética del VDVB en México es escasa. Un estudio reciente realizado por Gómez-Romero y colaboradores, identificó 4 subgenotipos del VDVB en ganado de 6 estados de la república: VDVB-1a, 1b, 1c y VDVB-2a; siendo el subgenotipo 1c el que tuvo una mayor frecuencia de identificación, seguido de los subgenotipos 1b, 1a y 2a (Gómez-Romero et al., 2017). No obstante, se requiere más información para poder establecer el estado epidemiológico nacional, esto ayudaría a conocer mejor la enfermedad y poder establecer mejores manejos de control y prevención.
Hasta el 2021 se tiene en México un censo de casi 2.7 millones de cabezas de ganado bovino especializado en producción de leche, de las cuales, cerca de 523 mil cabezas se encuentran en la región de la comarca lagunera conocida coloquialmente como La Laguna, por lo que concentra una proporcion importante del inventario gandero nacional. Dicha región está constituida por 5 municipios de Coahuila (Torreón, Matamoros, San Pedro de las Colonias, Francisco I. Madero y Viesca) y 11 municipios de Durango (Gómez Palacio, Lerdo, Tlahualilo de Zaragoza, Mapimí, San Pedro del Gallo, San Luis Cordero, Rodeo, Nazas, Cuencamé de Ceniceros, General Simón Bolívar y San Juan de Guadalupe) (Figura 1) en donde en promedio se producen alrededor de 1.3 mil millones de litros de leche al año, convirtiéndola en una de las principales regiones productoras de leche del país (de la Cruz Torres, 2021).

Para tener este promedio de producción es necesario mantener el número de cabezas de la población de ganado bovino, esto se logra dentro de una producción generando sus propios reemplazos o importando pie de cría o semen para inseminación. Los principales países de donde se puede obtener pie de cría de ganado bovino lechero para México son Estados Unidos de América, Canadá y Australia, mientras que para el semen de bovino se pueden identificar como países importadores a México principalmente a Estados Unidos de América, Canadá, Francia, España y Dinamarca (datamexico.org). Conociendo la distribución del VDVB en el mundo sabemos que la mayoría de los países mencionados como importadores para México tienen al VDVB como agente etiológico endémico, por lo tanto, sería factible introducir la enfermedad por estas vías si no se tienen las medidas zoosanitarias correspondientes. Lo anterior, hace necesario conocer la diversidad del VDVB que se mantiene en dicha población ganadera, con la finalidad de describir el estatus epidemiológico de la DVB y así, establecer estrategias de prevención y control enfocadas en la prevelancia de los subgenotipos del VDVB circulantes.
MATERIAL Y MÉTODOS
Se realizó un muestreo aleatorio en tres explotaciones diferentes de la región conocida como cuenca lechera de la Laguna, México. Se obtuvieron un total de 390 muestras de suero. El número de muestras fue establecido con base a las posibilidades de acceder a las producciones de la región así como por el número de animales disponibles en las mismas.
Las muestras fueron tomadas por punción de la vena coccígea y recolectadas en tubos sin anticoagulante para obtener suero de cada uno de los animales. Dichas muestras fueron transportadas en hieleras a 4°C hasta su procesamiento y conservación a -70°C (Figura 2).

Para obtener el suero a partir de muestras sin anticoagulante, estas se centrifugaron a 3,000 rpm por 5 min, para posteriormente con una micropipeta separar el suero del coágulo y realizar alícuotas de 1.5 ml aproximadamente en tubos de 2 ml. Finalmente, las alícuotas se almacenaron a -70°C hasta su procesamiento.
Se realizó la extracción de ARN total a partir de 400 microlitros de suero utilizando Trizol®Reagent con base en las indicaciones del producto. Utilizando el ARN de cada una de las muestras de suero se realizó Transcripción Reversa-Reacción en Cadena de la Polimerasa (RT-PCR) para amplificar un fragmento de la región 5’ UTR utilizando los iniciadores VIL 324/326 (Vilcek et al., 1994), HCV 90/368 (Ridpath et al., 1994) y 5UTR/START Mahony (Mahony et al., 2005).
Posteriormente, los productos de RT-PCR positivos fueron purificados a partir del gel y enviadas al Instituto de Biotecnología de la UNAM para ser secuenciadas. Una vez obtenidas las secuencias de nucleótidos, fueron comparadas y procesadas usando el software Codon Code Aligner (versión 6.0.2 CodonCode Corporation). Así mismo, para determinar identidad genética cada una de las secuencias fue analizada con la herramienta BLAST.
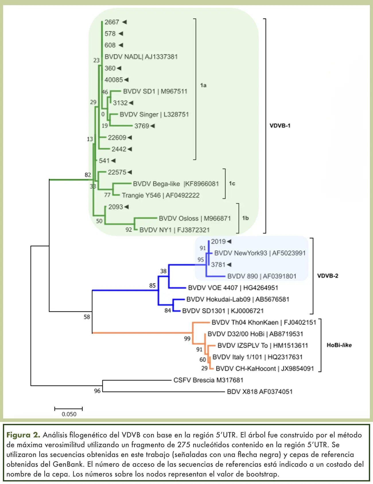
Las secuencias de nucleótidos obtenidas fueron alineadas utilizando el programa Clustal W (Thompson et al., 1994), utilizando el software Bioedit (Hall, 1999). El análisis filogenético se llevó a cabo usando el software MEGA 6 (Tamura et al., 2013), para el cual se consideraron los siguientes parámetros: Como modelo de sustitución nucleotídica se utilizó el método Kimura de 2 parámetros (Kimura, 1980), dicho modelo se eligió con base en el valor obtenido por el criterio de información bayesiana. Finalmente, se utilizó el método de Máxima Verosimilitud como método de reconstrucción filogenética (Guindon y Gascuel, 2003),y se utilizaron 500 réplicas de boostraps de soporte estadístico (Felsenstein, 1985). Con la finalidad de conocer la relación filogenética de las cepas encontradas en el estudio con otras secuencias de referencia del VDVB previamente publicados en otros países, se realizó una reconstrucción filogenética con secuencias procedentes del GenBank.
RESULTADOS
De 390 muestras totales, se obtuvieron 47 muestras positivas al VDVB mediante la técnica de RT-PCR con los iniciadores 5’UTR/START y VIL 324/326, esto se traduce en una frecuencia de 12.05%. En contraste, con el iniciador HCV 90/368 no se logró identificar ninguna muestra positiva.
Del total de las muestras de suero positivas al VDVB utilizando RT-PCR, únicamente se obtuvo la secuencia de nucleótidos de un fragmento de la región 5’UTR de 14 muestras. Lo anterior, debido a que no se obtuvo la calidad y concentración necesaria del producto de PCR para llevar a cabo la secuenciación.
En la reconstrucción filogenética se muestra la segregación de los genotipos del VDVB en 3 clados principales identificados como VDVB-1, VDVB-2 y HoBi-like. El VDVB-1 esta subdividido en 3 subclados identificados como VDVB-1a, 1b y 1c. Del total de las muestras positivas al VDVB el 71.43% se clasificaron dentro del subgenotipo VDVB-1a, mientras que el 7.14% se agrupó en el subgenotipo 1b y 7.14% en el 1c. El 14.28% se clasificó como VDVB-2a. Ninguna de las muestras se agrupó en el clado de los VDVB-2b, VDVB-2c y HoBi-like.
En el árbol se señalan con una flecha las muestras de suero positivas al VDVB identificadas en el presente trabajo, en comparación con secuencias de referencia reportadas obtenidas del GenBank, y cuyo número de acceso se encuentra a un costado de la identificación (Figura 2).

DISCUSIÓN Y CONCLUSIONES
En el presente trabajo encontramos una mayor frecuencia del subgenotipo 1a, seguida del 1b y 1c, además de identificar dos muestras clasificadas como VDVB-2a. En contraste con los otros estudios reportados, observamos similitud con el estudio reportado por Basurto Alcántara y colaboradores teniendo al mismo subgenotipo predominante.
La prevalencia del subgenotipo 1a que se obtuvo podría estar asociada a la ausencia de vacunación o a la presencia de animales PI infectados con el VDVB subgenotipo 1a, ya que en diferentes regiones de México las vacunas comerciales utilizan cepas de virus activos modificados como la cepa NADL, por lo que esta herramienta de control sería eficaz para contener infecciones causadas por VDVB subgenotipo 1a. Otro aspecto que hay que considerar es la protección que confieren los productos vacunales comerciales utilizados ante infecciones de campo. Similar a estudios realizados por Gómez-Romero y colaboradores, el hallazgo de los subgenotipos 1b y 1c, los confirma como subgentipos endémicos a nivel nacional (Gómez et al., 2017).
El VDVB-2 está presente en América y es el subgenotipo 2a el más predominante (Yesilbag et al., 2017), por lo que es factible encontrarlo en México como parte de la diversidad genética del VDVB, además de que en otros estudios filogenéticos en México ya ha sido identificado (Gómez et al., 2017; Basurto-Alcántara et al., 2022). Adicionalmente, a excepción del subgenotipo 1c, el patrón filogenético (VDVB-1a, b y 2a) descrito en el presente trabajo es similar a los descritos en países como Estados Unidos y Canadá, por lo que actualmente se mantiene una diversidad genética del VDVB en Norteamérica. Como se mencionó anteriormente, esto se puede explicar con base en el intercambio comercial que existe entre los países descritos.
En México no existe una normativa obligatoria para reportar los casos positivos de DVB y la información epidemiológica sobre la enfermedad es limitada, por lo que podemos inferir que es un problema subdiagnosticado (Basurto-Alcántara et al., 2022). Es probable que la poca importancia que se le da al VDVB se deba al desconocimiento de las diversas presentaciones clínicas que puede generar, así como las complicaciones con otros agentes etiológicos a los que se asocia la infección por el VDVB.
Establecer la distribución genética del VDVB en México es importante para poder establecer programas de control y prevención de la enfermedad, ya que como se mencionó anteriormente, la presentación clínica de la DVB implica pérdidas económicas significativas a la industria ganadera en el país. A pesar de que actualmente hablamos de una enfermedad a la que no se le ha dado la importancia necesaria, no podemos dejar de lado lo que ocurre en países como Alemania, Irlanda, Escocia, Holanda, entre otros, en donde el establecimiento de programas de control y erradicación han dado resultados positivos de disminución la incidencia de la enfermedad así como las complicaciones clínicas y pérdidas monetarias asociadas a la misma.
Por otro lado, el diseño de las vacunas para prevenir la enfermedad debería estar basado en el uso de subgenotipos prevalentes en el país; por lo tanto, generar estos estudios podrían contribuir al diseño de inmunógenos que induzcan protección contra los subgenotipos circulantes, y promover una mejor eficacia contra la DVB. Adicionalmente, la realización de este tipo de estudios resalta la necesidad de conocer no solo los productos comerciales que se aplican en el país, sino también conocer la metodología correcta de uso que promueva su efectividad e inocuidad en ganado susceptible y ganado gestante, así como la respuesta de potección inducida en la poblaciones bovinas nacional.
REFERENCIAS
[ACUERDO] mediante el cual se enlistan las enfermedades y las plagas de los animales, exóticas y endémicas de notificación obligatoria en los Estados Unidos Mexicanos. [Word: 20 de septiembre de 2007] Ciudad de México. DOF. http://dof.gob.mx/nota_to_doc.php?codnota=5001157. [consulta: enero de 2023]
Basurto-Alcántara FJ, Lagunes-Quintanilla R, Roldán-Rodríguez V, Valdez-Espinoza U, Gómez-Romero N. 2022. Genetic characterization of bovine viral diarrhea virus detected in backyard cattle farms in Mexico. Mexican Journal of Biotechnology, 7(4), 1-13.
Correa-Girón P, Brown LN, Bryner JH. 1975. Presencia de anticuerpos contra rinotraqueitis infecciosa, diarrea viral bovina, parainfluenza 3, brucelosis, leptospirosis, vibriosis y Haemophilus somnus en sueros de bovinos con problemas patológicos reproductivos y respiratorios. Tec Pecu Mex, 29:26-33.
Data México (2022). Disponible en: https://datamexico.org/ [citado el 09/01/2023].
de la Cruz Torres E. (2021). Importancia Agrícola y Ganadera de la Laguna. Disponible en: http://www.trcimplan.gob.mx/blog/importancia-agricola-y-ganadera-de-la-laguna-jun-2021.html [consultado el 09/01/2023].
Deregt D, Loewen KG. 1995. Bovine viral diarrhea virus: biotypes and disease. The Canadian veterinary journal = La revue veterinaire canadienne, 36(6), 371-378.
Giangaspero M, Harasawa R, Weber L, Belloli A. 2008. Taxonomic and epidemiological aspects of the bovine viral diarrhoea virus 2 species through the observation of the secondary structures in the 5’ genomic untranslated region. Veterinaria italiana, 44(2), 319-345.
Gómez-Romero N, Basurto-Alcántara FJ, Verdugo-Rodríguez A, Bauermann FV, Ridpath JF. 2017. Genetic diversity of bovine viral diarrhea virus in cattle from Mexico. Journal of veterinary diagnostic investigation: Official publication of the American Association of Veterinary Laboratory Diagnosticians, Inc, 29(3), 362-365.
Gómez-Romero N, Ridpath JF, Basurto-Alcántara FJ, Verdugo-Rodríguez A. 2021. Bovine Viral Diarrhea Virus in Cattle From Mexico: Current Status. Frontiers in veterinary science, 8, 673577.
Gómez-Romero N, Velazquez-Salinas L, Ridpath JF, Verdugo-Rodríguez A, Basurto-Alcántara FJ. 2021. Detection and genotyping of bovine viral diarrhea virus found contaminating commercial veterinary vaccines, cell lines, and fetal bovine serum lots originating in Mexico. Archives of virology, 166(7), 1999-2003.
ICTV (2023). International Committee on Taxonomy of Viruses: ICTV. Disponible en: https://ictv.global/ [Consultado en febrero del 2023].
Mahony TJ, McCarthy FM, Gravel JL, Corney B, Young PL, Vilcek S. 2005. Genetic analysis of bovine viral diarrhoea viruses from Australia. Veterinary microbiology, 106 (1-2), 1-6
Neil J.D. 2013. Molecular biology of bovine viral diarrhea virus. Biologicals : journal of the International Association of Biological Standardization, 41(1), 2–7.
Ridpath JF, Bolin SR, Dubovi EJ. 1994. Segregation of bovine viral diarrhea virus into genotypes. Virology, 205(1), 66-74.
Smith D. B., Meyers G., Bukh J., Gould E.A., Monath T., Scott Muerhoff A., Pletnev A., Rico-Hesse R., Stapleton J. T., Simmonds P., Becher P. 2017. Proposed revision to the taxonomy of the genus Pestivirus, family Flaviviridae. J Gen Virol. Aug; 98(8): 2106-2112.
Suzan VM, Onuma M, Aguilar RE, Murakami Y. 1983. Prevalence of bovine herpesvirus-1, parainfluenza-3, bovine rotavirus, bovine viral diarrhea, bovine adenovirus-7, bovine leukemia virus and bluetongue virus antibodies in cattle in Mexico. The Japanese journal of veterinary research, 31(3-4), 125-132.
Vilcek S, Durkovic B, Kolesarova M, Paton DJ. 2005. Genetic diversity of BVDV: consequences for classification and molecular epidemiology. Preventive veterinary medicine, 72(1-2), 31-219.
Yesilbag K., Alpay G., Becher P. 2017. Variability and Global Distribution of Subgenotypes of Bovine Viral Diarrhea Virus. Viruses, 9(6), 128